Home
About
  • Work
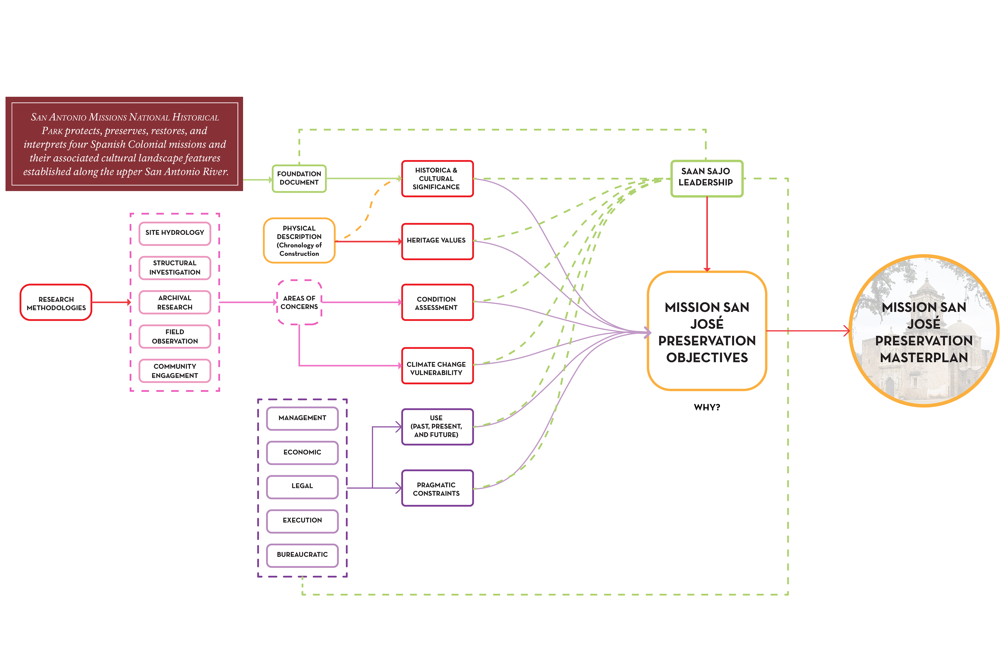
  • Mission San Jose, TX
  • Cliff Palace, CO
  • Trümmerkind's Refuge
  • Mission San Jose Archive
  • Habitat Re-purposed
  • Eye on the Valley
  • Native American Cultural Center
  • District Administration Headquarter
  • Sparrow's Nest
  • Re-imagining Dharavi | Design for Living
  • The Fort House
  • Digital Placemaking in Chor Bazaar
  • Fashion Pavilion
  • Shell Cottage
  • Redevelopment of an Urban Square
  • Professional Training
  • The Backyard: High Density Housing
Contact
Suraj Bhandari.
Designer | Researcher
Home
About
  • Work
  • Mission San Jose, TX
  • Cliff Palace, CO
  • Trümmerkind's Refuge
  • Mission San Jose Archive
  • Habitat Re-purposed
  • Eye on the Valley
  • Native American Cultural Center
  • District Administration Headquarter
  • Sparrow's Nest
  • Re-imagining Dharavi | Design for Living
  • The Fort House
  • Digital Placemaking in Chor Bazaar
  • Fashion Pavilion
  • Shell Cottage
  • Redevelopment of an Urban Square
  • Professional Training
  • The Backyard: High Density Housing
Contact
↑Back to Top
© SURAJ BHANDARI